科技部办公厅关于印发《“创新积分制”工作指引(全国试行版)》的通知
国科办资〔2024〕84号
各省、自治区、直辖市及计划单列市科技厅(委、局),新疆生产建设兵团科技局:
为做好科技金融大文章,持续发挥“创新积分制”为科技型企业赋能的政策效能,推动“创新积分制”提质扩面和规范实施,指导服务各地方开展工作,现将《“创新积分制”工作指引(全国试行版)》印发给你们,请参照执行。工作中遇有问题和意见建议,请及时反馈我们。
联系人:赵静 010-58881696 沈越 010-68266157
科技部办公厅
2024年8月2日
“创新积分制”工作指引(全国试行版)
前 言
企业是市场主体和经济社会发展的重要力量,企业创新已经成为我国科技创新事业的重要策源地。党的二十大报告中指出:“强化企业科技创新主体地位,发挥科技型骨干企业引领支撑作用,营造有利于科技型中小微企业成长的良好环境,推动创新链产业链资金链人才链深度融合。”近年来,科技部会同有关部门认真贯彻落实党中央、国务院决策部署,多措并举、综合施策,推动金融支持科技型企业创新发展的强度和水平持续提升。
为引导金融机构精准支持科技创新,科技部向地方科技管理部门、银行业金融机构、投资机构、科研院所、高等院校、国家高新区等广泛征求意见,并邀请专家团队进行了充分论证,自2020年起在国家高新区率先以试点形式,探索建立一种基于数据驱动、定量评价、积分赋能、精准支持科技创新发展的新型科技金融政策工具“创新积分制”。截至2023年底,实施“创新积分制”的试点高新区已达133家,其中包括101家国家高新区和32家省级高新区,覆盖全国25个省份。通过客观、可信的企业创新能力评价指标数据及科学、严谨的企业创新积分量化评价结果,进一步引导科技创新资源、财政优惠政策、金融资源、创业投资等各类资源向科技型企业精准聚集。
实践表明,“创新积分制”在引导金融资源、促进精准施策等方面起到了显著作用,成为推动科技金融工作的重要政策工具,受到各级政府和新闻媒体的重点关注和认可,社会影响力不断扩大。目前,工商银行、农业银行、中国银行、建设银行、邮储银行等均在总行层面全面参与了“创新积分制”工作,推出了为科技型企业设立的“创新积分贷”专项金融产品,根据创新积分直接对科技型企业进行无抵押信用贷款。同时,已有近20家银行主动与积分试点地区合作,据统计,2022—2023年银行为积分企业对接授信超2000亿元,提升了企业获得金融产品和服务的便利度。2024年科技部会同中国人民银行依托“创新积分制”设立1000亿元科技创新再贷款,经两批次遴选了近3万家“白名单”企业推荐给中国人民银行作为科技创新再贷款备选企业加大融资支持。积分应用场景也将逐步在科技政策、股权投资、企业上市等方面得到拓展。
为切实提高“创新积分制”工作水平和规范性,科技部在试点实践的基础上,编制了包括指标权重、数据规范、应用场景等在内的《“创新积分制”工作指引(全国试行版)》,适用范围从国家高新区进一步扩展到全国试行,以更好地服务各地方“创新积分制”的实践应用。希望各地方及时总结、交流实际应用中的好做法、好经验,对于发现的问题、难点及时提出改进建议和解决方案,通过“创新积分制”更加有效地汇聚各方创新要素,激发科技创新活力,助力具有核心竞争力的“硬科技”“好苗子”企业脱颖而出。
“创新积分制”工作指引(全国试行版)
为做好科技金融大文章,持续发挥“创新积分制”作为新型科技金融政策工具为科技赋能的政策效能,不断为科技型企业创新发展注入“源头活水”,推动“创新积分制”提质扩面、规范实施,在全国范围内推广实施“创新积分制”,指导和服务各地方规范化、标准化、科学化开展工作,特发布本工作指引。
一、指导思想
以习近平新时代中国特色社会主义思想为指引,深入贯彻落实党中央、国务院关于强化企业创新主体地位的决策部署,依据创新积分对企业进行创新能力量化评价,重点对科技型中小企业、高新技术企业、创新型中小企业、专精特新企业等各类科技型企业进行分类分层分级管理,主动靠前服务,打通财税政策、科技资源、产业资源、金融资源支持企业创新的直接通道,精准引导技术、资金、人才、数据、土地等各类生产要素向科技型企业有效集聚,助力“硬科技”“好苗子”企业脱颖而出,加速发现、支持和培育一批科技领军企业,为实现高水平科技自立自强、促进经济稳定增长和高质量发展提供有力支撑。
二、基本原则
统一指导,全国试行。科技部制定并发布“创新积分制”的总体工作指引,明确指导原则、核心指标、结果应用等关键要素,为全国范围内的“创新积分制”实施提供统一指导和规范。
因地制宜,鼓励创新。在坚持统一评价模型的基础上,鼓励各地方充分考虑地方特色和实际需求,灵活制定具体方案,细化评价标准,完善评价权重,确保“创新积分制”在地方层面得到有效实施。
精准画像,多元赋能。鼓励各地方结合地方实际,主动衔接当地支持企业创新的财政、人才、住房、土地等政策,以科技创新再贷款、创新积分贷等实施成效为基础,深化积分制应用场景,积极对接商业银行、政策性金融机构、投资机构、资本市场等,对创新积分企业主动增信支持,增强企业获得感。
三、指标及权重
科学、客观的创新积分评价指标及权重是确保积分制实施成效的关键与核心内容之一。科技部深入分析国内外评价报告,在充分参考借鉴国际和国内创新评价实践基础上,结合四年积分制试点实施经验,遵循价值发现性、可获取性、可比较性、可量化性和可解释性的指标构建原则,形成了一套重点突出企业技术创新能力、重视成长经营能力的企业创新能力评价指标体系。科技部进一步优化2024年积分制评价工作,评价范围从2020年试点高新区扩展至今年全国范围内的科技型企业,积分制应用场景也在持续深化。
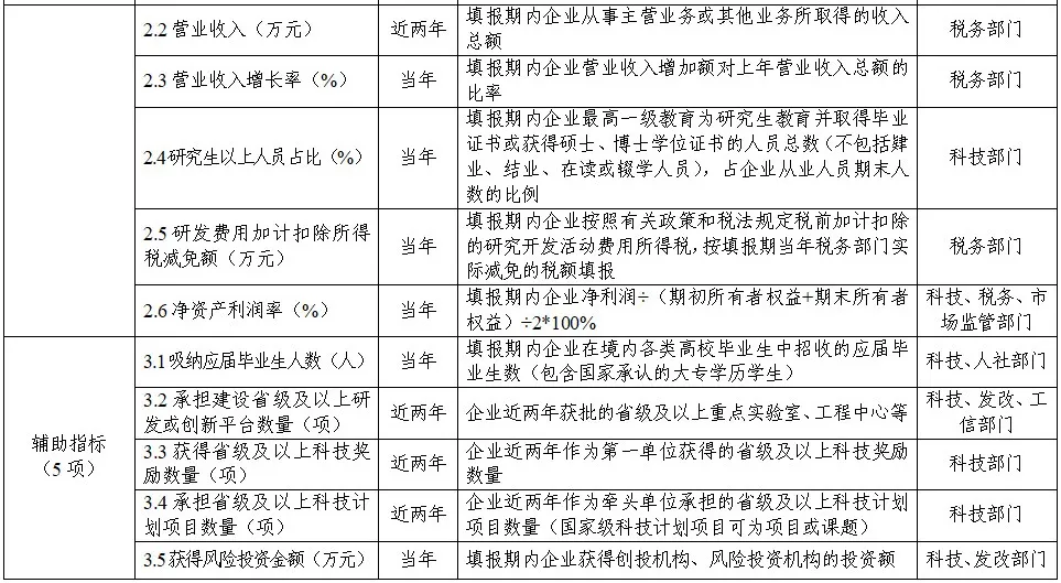
创新积分核心指标共涵盖3类一级指标18个二级指标(见附1)。第一类是技术创新指标。该类指标衡量企业在创新研发方面的投入以及最终创新结果,具体包括研发费用金额、研发费用增速、研发费用占营业收入的比例、科技人员占职工总数的比重、与主营业务相关的发明专利申请量、与主营业务相关的PCT专利申请量、企业技术合同成交额等7个指标。第二类是成长经营指标。该类指标衡量企业长期可持续的成长经营能力,具体包括高新技术产品收入、营业收入、营业收入增长率、研究生以上人员占比、研发费用加计扣除所得税减免额、净资产利润率等6个指标。第三类是辅助指标。该类指标对企业创新能力进行补充评价,具体包括吸纳应届毕业生人数、承担建设省级及以上研发或创新平台数量、获得省级及以上科技奖励数量、承担省级及以上科技计划项目数量、获得风险投资金额等5个指标。
在指标权重设置上,以突出对企业创新能力评价、注重对企业成长经营能力考察为导向,同时划分了初创期、成长期、稳定期企业不同阶段,确定了3类一级指标及18个二级指标的权重赋值(见附2),并将根据实践情况持续优化。鼓励各地方结合自身实际,在核心指标的基础上,充分考虑区域差异与特点,自主探索形成地方指标、指标权重和积分计算方法,构建具有区域特色的积分体系。
四、数据汇集及分析
“创新积分制”使用的所有数据须均是法定合规数据,省级地方科技管理部门主动打通现有政务数据平台,直接“抓取”现有企业数据资源,避免重复填报,尽量做到企业“零填报”。加强对数据质量进行审核把关,通过外部数据多源匹配、内部数据结构核查等方式对数据进行有效核验。同时在完成企业积分量化的基础上,进一步加强对积分企业指标数据的基础分析与扩展分析。
为了确保积分量化的准确性,面对庞大的企业样本量以及同一指标下数据值存在的显著差异,最大程度地减少异常值和极端值对积分量化结果的潜在影响,同时确保不同指标数据间的可比性和积分量化结果的科学性与稳定性,科技部对比研究了多种方法,并最终选择了基于极端值调整的极值法作为标准化处理方法,通过适当的调整使它们趋近于正常数值范围,从而确保数据的整体稳定性和可靠性。
为切实提高服务效率,科技部通过国家科技管理信息系统汇集各地方科技管理部门的积分企业数据,充分利用大数据技术对积分企业精准画像,在科技创新再贷款、科技创新贷款等金融产品中积极推荐优质积分企业。鼓励各地方结合地区实际,自主开展企业积分制信息化工作。
五、结果应用建议
“创新积分制”这一政策工具已在引导财税政策、科技资源、人才、金融资源向企业聚集等方面取得了显著成效,科技部支持各地区充分运用、依据、参考企业创新积分,进一步在全国范围内推广和释放。一是地方政府可以通过“创新积分制”来增强数字化治理能力、精准施策能力和现代化服务能力。可以根据积分结果,精准量化支持积分企业的创新发展,并整合各类涉企支持政策,如科技计划、平台基地、税收优惠、土地资源、人才落户、保障住房等,实现政策资源的优化配置。二是银行类金融机构可以利用创新积分作为独立的风险研判与增信授信的依据,从而更有效地为创新型企业提供金融支持,降低融资成本。三是创业投资机构和资本市场可以将企业创新积分作为参考,加大对优秀积分企业的股权投资与上市融资的支持力度,帮助解决科技型企业融资难、融资贵的问题。四是支持管理部门决策与引导,管理部门可以支持优秀积分企业积极申报国家科技计划项目、人才项目、平台基地项目等,确保优质资源能够精准投向创新能力强的企业,充分发挥企业在创新中的主体地位,以及它们在关键核心技术研发攻关方面的重要作用。五是促进产业资源与积分企业的融合,通过为优秀积分企业提供新技术新产品的应用场景,引导领军企业与优秀积分企业建立产业链供应链合作,有助于构建完善的产业生态,促进科技型企业加速成长。
创新积分核心指标及解释


创新积分核心指标权重设置


