国家新兴产业发展示范基地创建活动工作方案
为贯彻习近平总书记关于发展壮大新兴产业的重要指示批示精神,落实党中央、国务院决策部署,做好国家新兴产业发展示范基地(以下简称示范基地)创建工作,选树新兴产业发展示范标杆,引领带动我国新兴产业健康有序发展,制定本方案。
一、总体要求
以习近平新时代中国特色社会主义思想为指导,深入落实党的二十大和二十届历次全会精神,完整准确全面贯彻新发展理念,着力推动高质量发展,加快构建新发展格局,牢牢把握实现新型工业化这个关键任务,以产业园区和企业为载体,在新兴产业重点领域遴选创建一批国家新兴产业发展示范基地,发挥示范引领和辐射带动作用,发展壮大新兴产业,培育新质生产力,加快构建以先进制造业为骨干的现代化产业体系。
示范基地创建坚持聚焦重点,把握新一轮科技革命和产业变革趋势,围绕党中央、国务院部署的新兴产业重点领域开展示范基地创建活动。坚持因地制宜,统筹好领域和区域布局,打造优势突出、特色鲜明的示范基地创建格局。坚持央地联动,加强创建工作指导,发挥地方主动性,强化要素保障,形成政策合力。
示范基地包括园区和企业两类。到2035年,创建100个左右园区类国家新兴产业发展示范基地(以下简称示范园区)、1000个左右企业类国家新兴产业发展示范基地(以下简称示范企业),产业创新能力明显增强,产业发展环境更加优化,产业规模和竞争力显著提升,辐射带动作用充分显现,形成一批引领新兴产业发展的骨干力量和重要引擎,总结推广一批发展壮大新兴产业行之有效的经验做法,为塑造经济发展新动能新优势、推进新型工业化提供有力支撑。
二、创建对象
示范园区是指在我国境内依法设立,以新兴产业重点领域为主导产业,在产业集群发展、产业协同创新、产业生态优化、产业治理提升等方面处于国内领先水平的产业园区。示范企业是指在我国境内注册登记,具有独立法人资格,以新兴产业重点领域为主营业务,在产品开发、技术创新、业态创新、管理效能等方面处于国内领先水平的企业。
示范基地创建瞄准新一轮科技革命和产业变革前沿,面向2035年和“十五五”时期国家发展战略,聚焦党中央、国务院部署的新一代信息技术、新能源、新材料、生物、高端装备、智能网联新能源汽车、绿色环保、低空装备、航空航天等新兴产业重点领域。创建示范活动开展期间,根据党中央、国务院最新决策部署和新兴产业发展的新趋势新变化,动态调整完善示范基地创建领域。
三、示范任务
(一)示范园区。着力推动主导产业集群化规模化高端化发展,吸引培育一批优质企业,形成龙头企业引领、中小企业汇聚、大中小企业融通发展的格局,以高质量发展促进产业规模快速增长。着力构建企业为主体、需求为导向、产学研用协同的产业科技创新体系,加强产业科技创新平台建设和标准引领,增强关键共性技术供给能力,提高科技成果转化和产业化水平。着力提升产业生态能级,强化产业链上下游企业紧密协作,推动创新链产业链资金链人才链深度融合,促进各类要素有效集聚、高效配置。着力完善产业治理能力,强化科技、产业、财税、金融、土地、投资、人才、知识产权等政策协同,探索适应新兴产业发展需要的管理方式,健全公共服务体系,为产业发展营造良好环境。
(二)示范企业。着力加强产品开发,打造质量过硬、市场认可、引领产业发展的标志性产品,以高品质优品牌提高产品附加值和市场占有率,不断扩大企业营收。着力强化科技创新,加大创新投入,深化产学研合作,加强关键核心技术攻关和重大原创技术突破,加强知识产权创造和运用,强化标准引领。着力发展新业态新模式,推动应用场景创新,加强要素重组整合,构建具有引领性的新商业模式,拓展产业发展空间。着力提升经营管理水平,建立完善中国特色现代企业制度,增强资源配置和整合能力,推动建设高效协同的产业链供应链,加强质量管理,塑造一流品牌,强化合规经营,稳妥有序开展国际化布局,增强产业链价值链主导力,提升发展质量和效益,不断做大做强。
四、考评指标
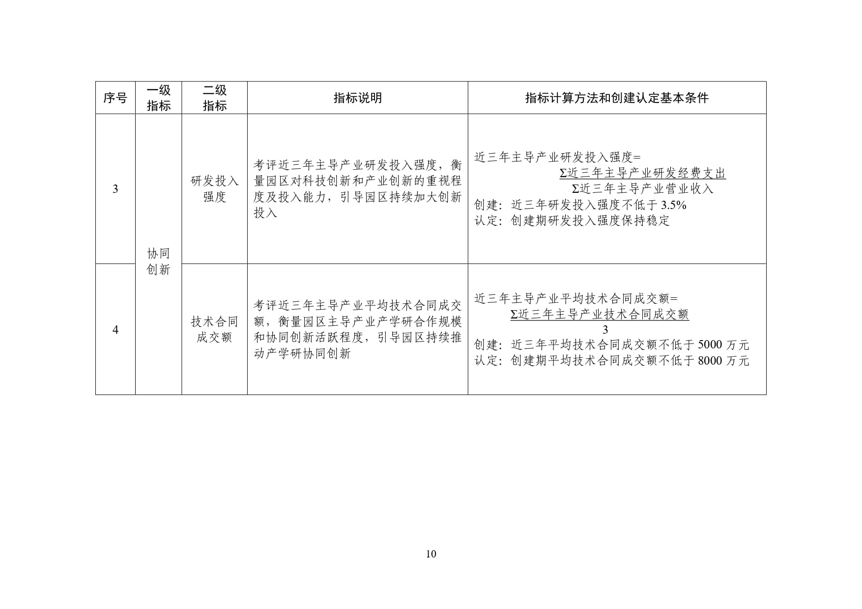
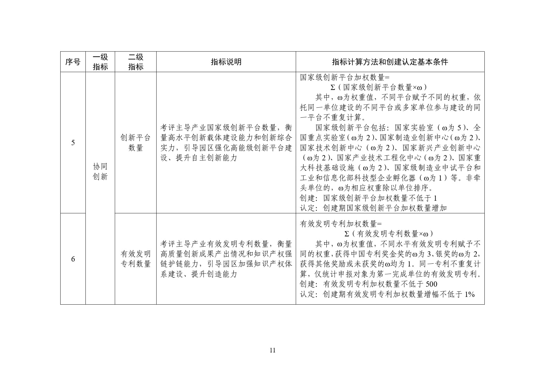
考评指标分为示范园区和示范企业两类,指标设置采取定量定性相结合、定量为主的方式。示范园区考评指标包括集群发展、协同创新、生态优化、治理提升4个一级指标和11个二级指标(见附1),示范企业考评指标包括产品开发、技术创新、业态创新、管理效能4个一级指标和11个二级指标(见附2)。随着新兴产业发展情况,适时调整相关创建认定基本条件,具体调整在每批创建工作通知中予以明确。
五、创建周期
示范基地创建期2年,创建期满后进行评估验收。
六、工作程序
遵循“总量控制、批次创建、有进有出”的原则,每2年组织一次示范基地申报创建工作,包括发布通知、推动创建、评估验收、公示认定、总结推广和辐射带动等环节。
(一)发布通知。工业和信息化部公开发布创建工作通知,明确重点领域、创建数量、时间安排、申报要求等事项。省级工信主管部门根据通知要求,积极倡导本地区产业园区和企业参与示范基地创建,组织动员符合条件的产业园区和企业(以下简称申报对象)自愿进行申报。申报对象按照通知要求,提供申报所需的基本情况,编制创建工作方案,提出创建目标和重点任务,向所在地省级工信主管部门提交创建申请。省级工信主管部门组织推荐本地区符合条件的园区和企业,报工业和信息化部。
(二)推动创建。工业和信息化部按重点领域组织考评,对申报对象提供的基本情况和创建工作方案进行综合评价。基本情况和创建工作方案评分占比分别为60%和40%。在创建数量范围内,达到创建标准的申报对象成为创建对象,创建期内在工业和信息化部、地方政府政策支持、指导监督和培育引导下,提升建设运行水平,完成创建目标和重点任务。
(三)评估验收。创建期满后,工业和信息化部统一组织对创建对象进行评估验收,审查创建工作方案提出的重点任务和考评指标目标完成情况,形成评估验收结果。
(四)公示认定。评估验收结果在工业和信息化部网站向社会公示5个工作日。对通过评估验收、公示期间无异议的,工业和信息化部向社会公布名单,发文认定为“国家新兴产业发展示范基地”并授牌。
(五)总结推广和辐射带动。组织示范基地梳理总结成
效,提炼典型经验,探索形成可复制可推广的路径模式。通过工业和信息化部网站、工信微报等渠道,加大示范基地创建工作的宣传推广力度。搭建交流互鉴平台,组织地方、行业协会、示范基地以及有关产业园区和企业,以现场会、业务培训、成果展示等形式,加强创建工作交流。示范基地及创建对象要充分发挥辐射带动作用,主动总结分享先进经验和发展模式,积极开展创新平台、公共服务平台等资源共享,组织技术指导、供需对接、教育培训等活动,以点带面促进新兴产业高质量发展。
七、认定形式
发文、授牌予以认定命名,命名方式为国家新兴产业发展示范基地(领域名称+示范园区/企业)。
八、成效评估和退出机制
(一)示范基地认定后,每3年开展一次成效评估,将示范基地发挥辐射带动作用的效果作为评估的重要标准,评估结果合格的保留示范基地命名,不合格的取消认定命名并予以摘牌。
(二)示范基地发生重大安全、质量、环境污染等事故,存在严重失信、违法违规等行为,被发现在申报、考评、成效评估过程中提供虚假数据和资料的,取消认定命名并予以摘牌。
九、保障措施
工业和信息化部统筹示范基地创建活动,负责示范基地认定和管理工作,加强对示范基地创建和运行的常态化指导和监督,通过现场检查等方式强化过程管理。省级工信主管部门加强对本地区示范基地创建的指导支持,综合利用相关政策推动示范基地建设,帮助创建对象解决有关问题和困难,重要情况及时报工业和信息化部。支持示范基地申请承担工业和信息化部主管的项目,建设制造业创新中心、产业技术基础公共服务平台和制造业中试平台等创新平台。在国家产融合作平台设立示范基地专区,组织开展专业化融资对接。推动银行等金融机构结合新兴产业发展需求,升级和完善特色金融产品,支持示范基地建设。引导国家制造业转型升级基金、国家中小企业发展基金、国家人工智能产业投资基金等加大对示范基地的支持力度。在相关人才计划、卓越工程师培养等工作中,将示范基地人才需求列为支持重点。引导部属高校与示范基地建立人才联合培养机制,增强适用性人才供给。
十、监督管理
示范基地创建工作严格贯彻落实中央八项规定及其实施细则精神、《党政机关厉行节约反对浪费条例》、《整治形式主义为基层减负若干规定》,严守财经纪律和财务规定,不得以任何形式向创建对象收取费用,不得要求下级党委和政府配套资金政策、出台专项规划、召开专题会议、组建工作专班等,不得要求制作电子演示文稿、拍摄视频等进行展示,不搞创建结果排名或者变相排名,不得脱离地方资源禀赋条件和产业发展实际,举债搞创建,超出承受能力搞“花架子”,不顾群众感受跟风创建。主动接受党和国家功勋荣誉表彰工作委员会办公室、纪检监察机关、审计机关的监督检查以及群众监督、社会监督、舆论监督。
十一、经费来源
组织申报、考评、评估验收、认定公布及成效评估等管理工作所需经费由工业和信息化部和各地区通过现有资金渠道解决,全部纳入预算管理。











