发改低空〔2025〕1676号
中央和国家机关有关部门,中央军委机关有关部门,各省、自治区、直辖市及计划单列市、新疆生产建设兵团发展改革委:
为明确低空经济概念和范畴,明晰产业边界,根据低空经济阶段性特征和重点领域、重点环节,按照统计工作相关规定,编制形成《低空经济及其核心产业统计分类(试行)》。现印发你们,请按此执行。
国家发展改革委
2025年12月22日
低空经济及其核心产业统计分类(试行)
一、分类目的
为贯彻落实党中央和国务院关于低空经济发展的重大决策部署,界定低空经济及其核心产业统计范围,统计低空经济发展规模、速度、结构,满足各级党委、政府和社会各界对低空经济的统计需求,制定本分类。
二、编制原则
(一)以党中央和国务院决策部署为依据。本分类以习近平新时代中国特色社会主义思想为指导,贯彻落实党中央部署发展低空经济的战略意图,依据相关政策文件,确定低空经济的基本范围。
(二)以国内外相关统计分类标准为参考。本分类充分借鉴国内外相关统计分类方法,参照《数字经济及其核心产业统计分类(2021)》《现代服务业统计分类(2023)》等统计分类标准,最大程度反映与低空航空活动紧密相关的各种基本活动。
(三)以《国民经济行业分类》为基础。本分类基于同质性原则,对《国民经济行业分类》(GB/T4754—2017)中在低空经济基本范围内的相关行业类别活动进行再分类,以确保分类的准确性和可操作性。
(四)以满足低空经济统计监测为目的。本分类立足现行统计工作实际,聚焦低空经济统计核算需求,充分考虑分类的可操作性和数据的可获得性,力求全面、准确反映低空经济及其核心产业发展状况。
三、概念界定和分类范围
低空经济是依托低空航空活动带动相关产业创新和场景应用形成的综合性经济形态。本分类将低空经济范围确定为:01低空制造业、02低空运营业、03低空基建与信息服务业、04低空配套业等4个大类。
低空经济核心产业是指,为低空飞行活动提供产品、基础设施、服务保障,以及依托低空飞行为社会公众提供服务的各类经济活动。本分类中,01—03大类中的10个中类为低空经济核心产业。
四、结构和编码
本分类采用线分类法和分层次编码方法,将低空经济及其核心产业活动划分为三层,分别用阿拉伯数字编码表示。第一层为大类,用2位数字表示,共有4个大类;第二层为中类,用4位
数字表示,共有23个中类;第三层为小类,用6位数字表示,共
有65个小类。核心产业包含10个中类,36个小类。
本分类代码结构:
五、有关说明
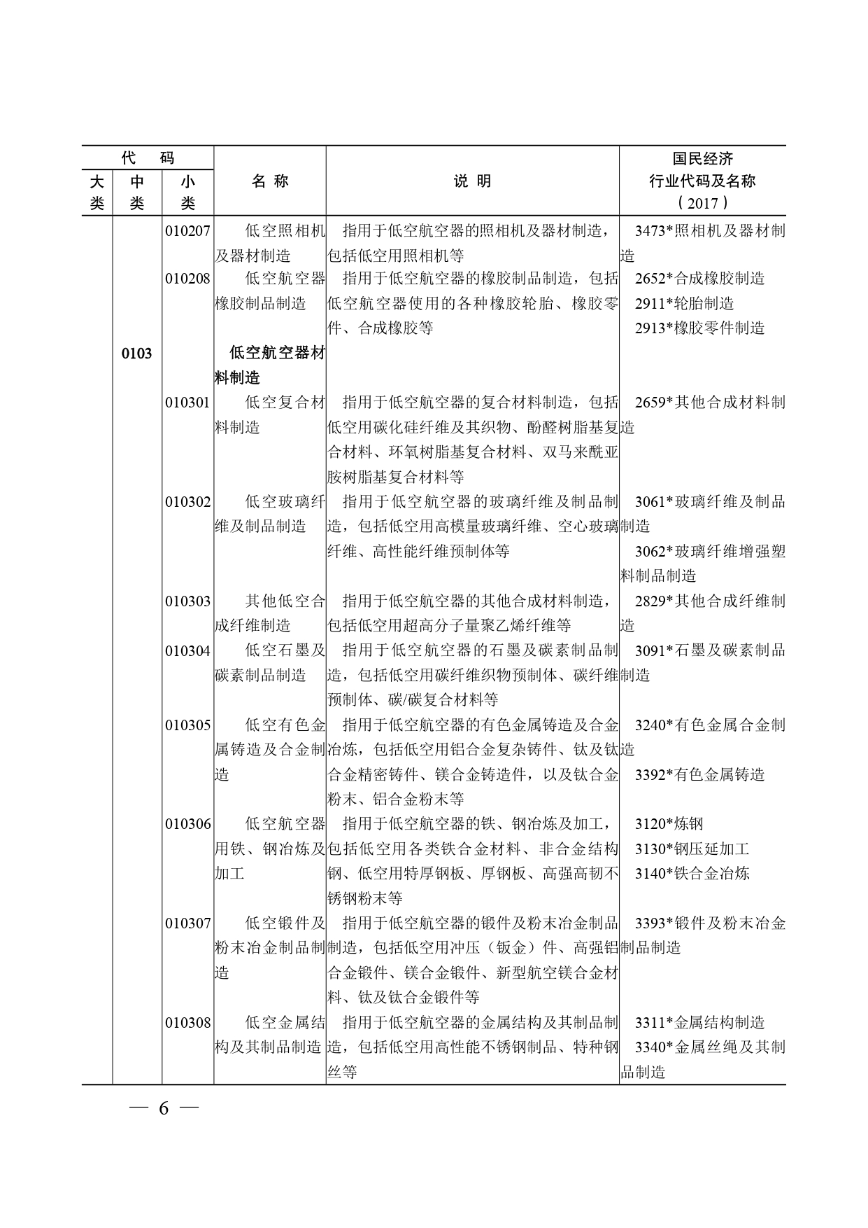
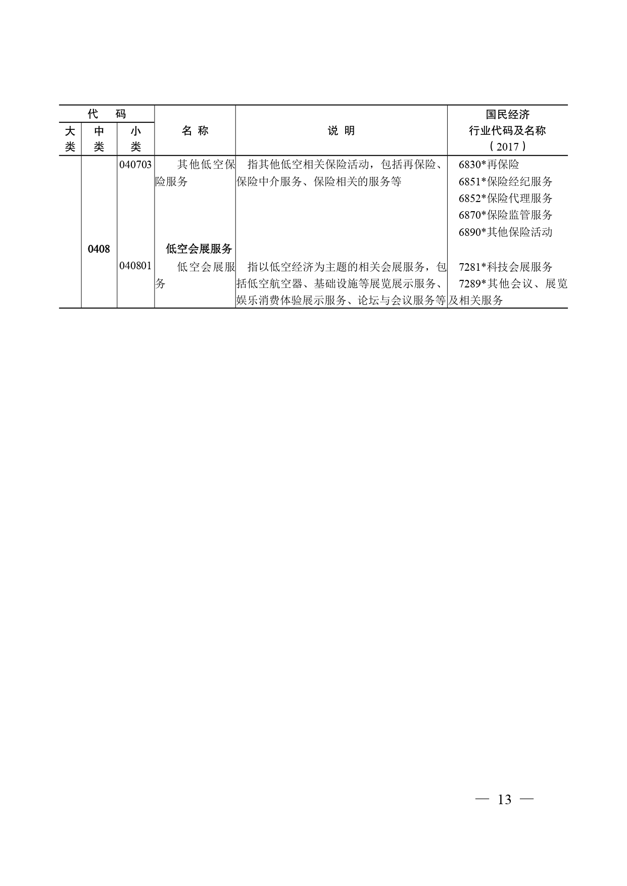
(一)本分类所涉及国民经济行业分类的具体范围和说明,与《2017国民经济行业分类注释》相一致,并建立了对应关系。
(二)国民经济行业分类中仅部分活动属于低空经济及其核心产业的,行业代码用“*”做标记。
(三)低空经济核心产业用“★”做标记。
(四)本分类在说明栏中,对具体行业内容进行了解释。
六、低空经济及其核心产业统计分类









- 附件下载:
- 《低空经济及其核心产业统计分类(试行)》.pdf

