2025年广东省大型科研仪器开放共享绩效评价
政策依据
为深入贯彻落实《国务院关于国家重大科研基础设施和大型科研仪器向社会开放的意见》(国发〔2014〕70号)精神,全面推进科研设施与仪器开放共享,切实提高科技资源配置和使用效率,根据《广东省科学技术厅关于深入推进重大科研基础设施与大型科研仪器开放共享的若干措施》(粤科规范字〔2023〕2号)和《广东省大型科研仪器开放共享绩效评价实施细则(试行)》(粤科规范字〔2025〕1号)要求,我厅拟近期开展2025年大型科研仪器(简称大仪)开放共享绩效评价。现将有关事项通知如下:
绩效评价范围
对广东省事业单位登记管理局登记的高等学校、科研院所、新型研发机构等单位原值50万元及以上的大仪开放共享情况进行评价。经各主管部门确认的参评单位名单详见附件1。
绩效评价方式
以材料评审和现场核查两种方式开展。
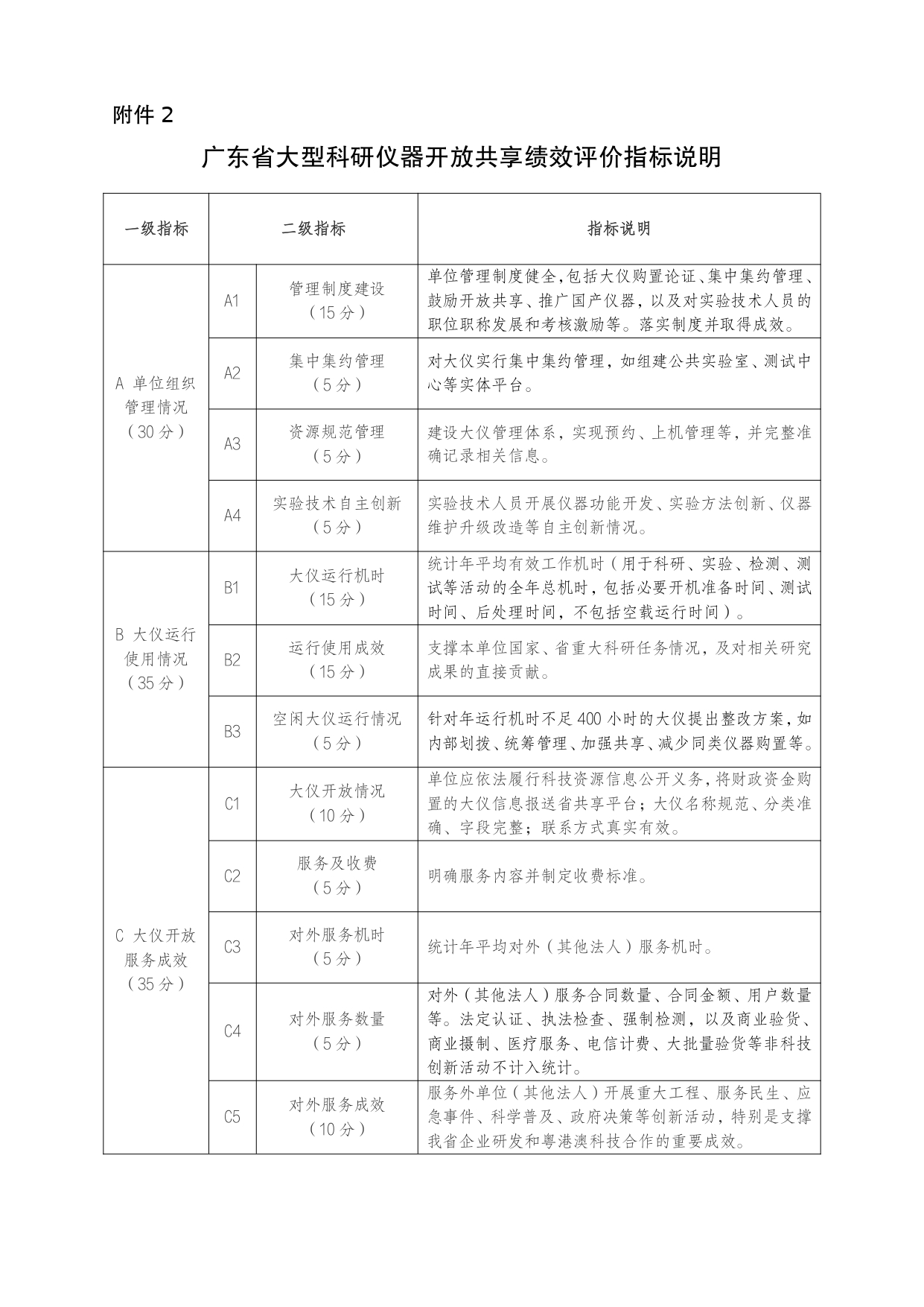
绩效评价主要内容及指标
绩效评价内容主要包括单位组织管理情况、运行使用情况和开放服务情况等,绩效评价数据统计和业绩成果有效时间范围为2024年1月至2024年12月;具体评价指标说明、绩效评价有关常见问题等详见附件2、附件3。

绩效评价结果及应用
(一)绩效评价结果
参评单位按高校、科研院所、新型研发机构分三类,每个类别中60分及以上的从高到低按25%、30%、45%比例评定为优秀、良好、合格等次,60分以下的为较差等次。
(二)结果应用
1.绩效评价结果将通报各主管部门,向社会公布,并以适当方式呈报省领导。
2.对评价结果为优秀的单位给予后补助奖励;评价结果为较差的单位限期一年整改,整改期内不得使用省科技创新战略专项资金新购大仪。