关于深圳市组织开展第二批省智能制造生态合作伙伴申报工作的通知
各有关单位:
为加快培育我省智能制造生态体系,支撑战略性产业集群发展,根据《广东省工业和信息化厅关于申报第二批省智能制造生态合作伙伴的通知》要求,现开展第二批省智能制造生态合作伙伴申报工作。有关事项通知如下:
一、申报条件及加入方式
(一)基本条件。
1.在中华人民共和国境内依法注册,具有独立法人资格,在广东省内有典型案例。
2.应具备有关法律法规、国家标准或行业标准规定的安全生产条件,近3年内未发生重大安全、环保、质量事故。
3.信用良好,未被列入失信被执行人,近3年内无不良信用记录,且无知识产权侵权行为。
4.符合《广东省智能制造生态合作伙伴遴选条件》(附件2)中相应类别的具体要求。
(二)加入方式。
1.遴选加入:拟申报单位(含2021年各地市工信部门推荐上报的省机器人骨干企业、省机器人培育企业、省智能制造试点示范项目申报单位)在符合上述要求以及相关领域遴选条件(附件2)基础上,对应填写申报书(附件3)并提供营业执照、近3年审计报告、资质认定、知识产权、信用中国报告、承担项目、服务案例等项目佐证材料。我局将会同安全、环保、质量主管部门进行初审后,推荐至省工业和信息化厅。2021年已入选第一批合作伙伴名单的单位无需重复申报。
2.直接认定:鼓励已取得省级机器人骨干(培育)企业、广东省智能制造公共技术支撑平台、国家和省智能制造试点示范项目依托单位、国家智能制造试点示范工厂揭榜单位和优秀场景依托单位、国家智能制造综合标准化与新模式应用项目牵头单位、省级大数据/人工智能骨干(培育)企业、工业互联网产业生态供给资源池企业、智能制造领域省级以上制造业创新中心等任意一项资质的企事业单位,根据自愿原则自行填写申报书(附件3)并提供营业执照、近3年审计报告、资质认定、知识产权、信用中国报告、承担项目、服务案例等项目佐证材料。由我局汇总报送省工业和信息化厅,经省工业和信息化厅组织专家复核后予以直接认定。
二、获选优惠
入选生态合作伙伴将被冠予“广东省智能制造生态合作伙伴”标识,共同参与智能制造生态合作伙伴各项行动,获取智能制造政策资讯、公共平台、技术、供需对接、展会、人才、金融等资源支撑。
三、广东省智能制造生态合作伙伴遴选条件
智能制造装备领域
(一)智能制造装备产品拥有自主品牌及自主知识产权,获得5项以上智能装备领域核心发明专利。技术水平处于国内领先地位,具有较强的带动性或带动潜力,能够代表行业发展趋势,引领行业发展方向。
(二)企业设有或正在建设研发机构,研发技术团队不少于20人。
(三)企业研发制造的智能制造装备具有较广阔的应用市场,在省内或国内已有一定的销售规模,近三年平均主营业务收入达1500万元以上。
关键软件领域
(一)拥有自主知识产权,获得5项以上所在领域核心发明专利。拥有核心关键技术,并以此为基础开展经营活动。
(二)企业研发的软件具有较广阔的应用市场,在省内或国内已有一定的销售规模,2021年度在广东省内有5个以上智能制造领域具体用户服务案例。
(三)具有与软件开发相适应的软硬件设施及开发环境(如合法的开发工具等),研发技术团队不少于20人。
信息网络基础设施领域
(一)能够为制造业企业的数字化、网络化、智能化升级提供第三方独立服务,2021年度在广东省内有5个以上典型案例。
(二)拥有自主知识产权,获得5项以上所在领域核心发明专利。产品或服务具备OT/IT深度融合特点,产品技术先进、商业模式创新。
智能制造系统解决方案领域
(一)主营业务为智能制造研究、开发和生产以及提供系统解决方案,开展智能制造系统集成服务,2021年度在广东省内有5个以上典型案例。
(二)在所属行业领域处于国内乃至国际领先地位,获得5项以上所在领域核心发明专利,整体技术水平居行业领先。具有较强的带动性或带动潜力,能够代表行业发展趋势,引领行业发展方向。
(三)企业设有或正在建设研发机构,研发技术团队不少于20人。
行业组织领域
(一)运作规范、规章制度健全,经营管理规范,有明确的发展规划与年度目标。
(二)拥有一定规模的技术服务人才队伍,平台从业人员20人以上,其中本科以上学历或中级以上技术职称的科技人员达到50%以上。
(三)2021年在业内成功开展有较大影响力的智能制造方面服务案例5项以上。
智能制造人才领域
(一)对于高等院校、技工院校、职业学校等单位,在智能制造领域专业与3个及以上合作企业共同研究确定专业建设、课程设置、培养计划、师资建设、研发课题和学生实习方案,并与合作企业共建学生实习基地,聘请技师、高级技师和优秀专业技术人才担任指导教师。
(二)对于科研院所单位,应具有国内先进水平的研发团队和管理团队,研发技术团队不少于20人。研发的技术和产品具有国内先进以上水平,获得5项以上所在领域核心发明专利,有良好的市场前景。
(三)对于企业单位,与有关职业院校或高等学校开展现代学徒制培养等有实质内容、具体项目的校企合作,通过订单班等形式共建3个以上智能制造相关学科专业点。
智能制造金融服务领域
(一)在广东省内有固定的经营服务场所和必要的服务设施。
(二)经营管理团队具有较强的融资服务创新能力、丰富的实践经验和较高的管理水平,稳定的从业人员队伍不少于20人。现有3款以上可服务于智能制造领域的特色金融产品。
(三)服务业绩较突出,在智能制造领域内有良好的声誉和一定的品牌影响力,2020、2021年度共有10个以上智能制造领域服务案例,用户满意度较高。
智能制造试点示范领域
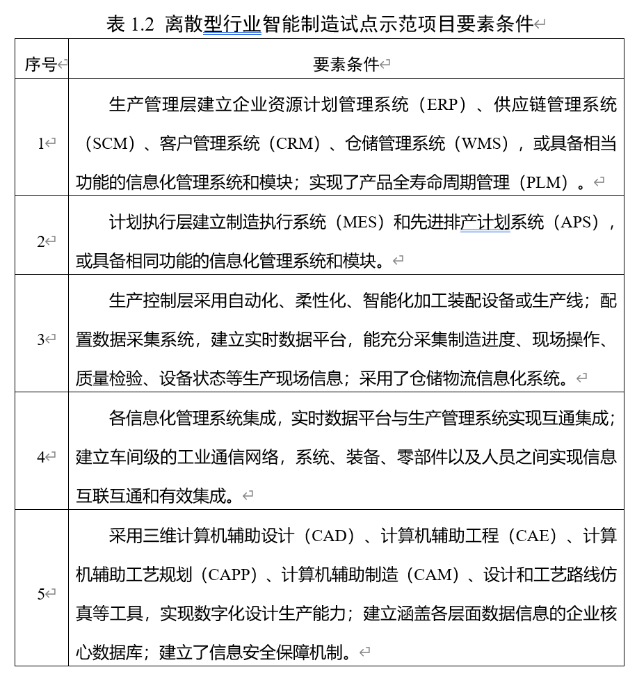
(一)项目符合智能制造试点示范项目要素条件中相应类别的具体要求,详见表1.1-表1.6.
(二)项目智能制造模式在全行业具有示范意义和推广价值,2021年度在广东省内有3个以上典型案例。项目单位愿意主动配合总结经验,推广模式。
(三)项目已经建成,并取得明显成效。






深圳市工业和信息化局
2022年3月24日