关于组织参加2021年粤港澳大湾区高价值专利培育布局大赛的通知
2021年粤港澳大湾区高价值专利培育布局大赛工作方案
一、大赛背景
自2019年起,广东省知识产权局会同香港特别行政区政府知识产权署、澳门特别行政区政府经济及科技发展局,以及省内相关地级以上市政府,联合举办粤港澳大湾区高价值专利培育布局大赛(以下简称湾高赛)。第一届(2019年)、第二届((2020年)湾高赛聚焦新一代信息技术、高端装备制造、绿色低碳、生物医药、数字经济等战略性新兴产业领域,分别在珠海市、珠海及东莞两市举办,两届大赛评出百强、五十强和一批获奖项目,在粤港澳大湾区树立了高价值专利培育布局的标杆,探索和总结了高价值专利培育布局的经验和路径,展现高价值专利培育布局成果,引导带动一批创新主体积极开展高价值专利培育布局工作;通过广泛动员各类创新主体、知识产权服务机构、金融机构、风险投资机构参与大赛,推动各类创新资源要素聚集粤港澳大湾区,吸引高水平的创业团队和高成长性专利技术项目在粤港澳大湾区落地,营造湾区创新创业创造氛围,助力推动粤港澳大湾区高质量发展。湾高赛已经成为粤港澳大湾区知识产权合作发展的重大品牌活动,成为粤港澳三地携手强化知识产权支撑创新发展作用、推动粤港澳大湾区高质量发展的重要举措。
2021年第三届湾高赛以“汇聚高价值专利,筑梦大湾区未来”为主题,将在2021年5月隆重启动。
二、组织单位
主办单位:广东省知识产权局、香港特别行政区政府知识产权署、澳门特别行政区政府经济及科技发展局、佛山市人民政府
承办单位:佛山市知识产权局、横琴国际知识产权交易中心
支持单位:世界知识产权组织中国办事处、广东省知识产权保护中心、国家知识产权局专利局专利审查协作广东中心、季华实验室
(大赛支持单位、战略合作单位、特邀合作单位、协办单位等由大赛执委会根据相关规则后续确定。)
三、大赛时间与地点
时间:2021年5月至11月
地点:佛山市
各阶段时间安排:
宣传推广阶段:2021年5月至7月
初赛阶段:2021年8月至9月
复赛阶段:2021年9月至10月
决赛阶段:2021年10月至11月
四、参赛要求
(一)参赛项目要求
1.本届大赛所有参赛项目分发明初创组(以下简称初创组)、发明成长组(以下简称成长组)、外观设计和集成电路布图设计组(以下简称设计组)分别进行比赛。
高校院所、个人的发明专利参赛项目均列入发明初创组。发明专利项目参赛企业按2020年汇算清缴的营业收入进行分组,营业收入小于或等于2000万元人民币的列入发明初创组,营业收入大于2000万元人民币的列入发明成长组。
若参赛主体为多个企业联合参赛或高校院所(个人)与企业联合参赛,则按参赛企业的2020年汇算清缴的营业收入总和计算。
2.参赛项目应当是近三年内(2018年1月1日以来)新推向市场或正处在产品面市前期的科技创新创业项目。
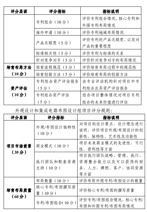
3.参赛项目应当具有至少一项已公开或授权且能够有效保护参赛项目创新成果的有效发明专利或外观设计专利或集成电路布图设计(由国家知识产权局、香港特别行政区政府知识产权署或澳门特别行政区政府经济及科技发展局受理或授权,语言限中文、英文或葡萄牙文,如是PCT申请,则需进入国家阶段。香港特别行政区没有集成电路布图设计注册制度)。参赛项目拥有多件专利的,应明确其中一件专利为核心专利。
4.发明专利参赛项目所属技术领域应以战略性产业集群(新一代电子信息、绿色石化、智能家电、汽车、先进材料、现代轻工纺织、软件与信息服务、超高清视频显示、生物医药与健康、现代农业与食品、半导体与集成电路、高端装备制造、智能机器人、区块链与量子信息、前沿新材料、新能源、激光与增材制造、数字创意、安全应急与环保、精密仪器设备)为主。
外观设计和集成电路布图设计参赛项目,其中,外观设计专利参赛项目以机械及工具类、家电类、家居用品类、交通工具类、时尚休闲类和数码产品及配件类领域为重点,集成电路布图设计参赛项目不限范围。
5.已获得过国家级、省级专利奖的项目,不得报名参加比赛。
(二)参赛主体(团队)要求
1.参赛项目由专利的申请人(专利权人)(企业、高校、科研院所、个人)报名参加,或由专利申请人(专利权人)与知识产权服务机构等联合组队参赛。
若参赛主体为企业、高校或科研院所的,应为在中国内地、香港特别行政区或澳门特别行政区注册且有营业地址的企业、高校或科研院所机构。如为个人,应为中华人民共和国公民或者港澳居民。
2.参赛项目必须由项目核心专利申请人(专利权人)(之一)参加。如果参赛主体为核心专利的多个申请人(专利权人)之一的,参赛事项应获得其他权利人的书面同意。
3.参赛团队成员可包括参赛主体在册员工和服务机构在册员工。一经报名,参赛团队中的服务机构成员不可变更,参赛主体成员若发生变更,应经大赛执委会同意并在大赛官网公示后更换。大赛中上场答辩的人员,必须是已报名的参赛团队成员。
4.同一参赛主体(企业、个人、高校或科研院所,包含其全资及控股子公司)最多可申报6个项目参赛。其中,同一参赛主体申报初创组或成长组参赛项目不得超过3个,申报设计组参赛项目不得超过3个。
5.知识产权服务机构不可独立作为参赛主体参赛,可与创新主体(专利申请人、专利权人)联合参赛。联合参赛的服务机构应为依法成立的代理、检索、分析、咨询、评估、运营、维权等各类知识产权服务机构(含分支办事机构),且无不良经营记录。
6.知识产权服务机构参加联合参赛项目不受项目数量限制,但实行参赛和评委回避制度。同一个服务机构不能派员同时参加比赛和评委工作。
五、专家评委
大赛将邀请政府管理部门、投资机构、评估机构、运营机构、企业家、知识产权专家广泛参与,同时根据《湾高赛评审专家遴选办法》选定各赛程不同环节的评审专家。
初赛(评选百强)环节,专家评委包括技术专家(按产业分)、专利代理师、企事业单位知识产权管理专家、专利分析和信息利用专家、知识产权运营专家等。
复赛环节(评选五十强),专家评委包括技术专家(按产业分)、专利代理师、企事业单位知识产权管理专家、专利分析和信息利用专家、知识产权运营专家、投融资机构专家等。
决赛环节(评选金奖、优秀奖),专家评委包括技术专家(按产业分)、投融资专家、资深评估师、企业家、知识产权运营专家、专利代理师、专利分析和信息利用专家等,同时组织知识产权评估专业机构对进入的决赛项目进行专利组合资产评估。
大赛将继续施行“湾高赛代言人”制度。聘任国内外知名知识产权专家、高校教授、技术专家、企业家、投融资机构人士等担任第三届湾高赛的代言人。代言人协助大赛执委会宣传推广赛事,优先担任大赛评委或培训讲师,有权推荐项目参加比赛。
六、大赛具体赛程
大赛包括以下具体四个阶段:
(一)启动和推广(2021年5月—7月)
2021年5月,召开2021年粤港澳大湾区高价值专利培育布局大赛启动大会,同时开启后台报名系统。面向全国宣传推广第三届粤港澳大湾区高价值专利培育布局大赛,征集优秀科技创新创业项目报名参赛。
启动会后至2021年7月期间将发起广东省内及港澳地区赛事巡讲和专利培育布局培训工作,帮助参赛者全面掌握第三届湾高赛的赛事规则及有关注意事项,提升创新主体高价值专利的培育与布局能力。
2021年粤港澳大湾区高价值专利培育布局大赛参赛报名截止日期为2021年7月30日。
(二)初赛和评选分组百强( 2021年8月—9月佛山市)
初赛阶段分为两个环节。
一是初步评审(95分)。由大赛执委会组织专业评委对申报项目进行评审,评审重点考察项目主要专利产品技术先进性(艺术、布图独特性)、专利产品技术效果(艺术、布图效果)、专利产品市场规模,核心专利授权文本质量、保护范围及稳定性,项目中已布局其他相关专利的数量、类型和质量。
二是网络投票(5分)。为积极推动参赛热情,本届投票规则为投票票数为О—2500票对应О—5分,即满2500票可获得5分,由社会大众对项目进行网络投票。





最终根据评委打分和网络投票进行综合评分,发明初创组、发明成长组、外观和集成电路布图设计组分别选取100个左右优秀项目(湾高赛分组百强)进入复赛。
(三)复赛和评选分组五十强(2021年9月—10月佛山市)
复赛阶段分为三个环节:
一是项目路演。由参赛主体在现场就本项目技术(设计)方案和产品进行讲解,重点讲解项目的技术先进性、技术重要性、技术可替代性、市场规模/前景、市场竞争力、申请文件质量、专利布局等。
二是分析评议。不要求分析评议报告为服务机构出具,可由参赛主体自行撰写。分析评议报告包含但不限于行业专利竞争态势、行业技术发展趋势、项目已布局专利的撰写质量、布局情况、存在问题等,重点对项目的专利布局情况进行详细分析并发现问题,经论证专利组合无需新布局者,应论证其布局周密性。如需新布局者,应在决赛前布局,并提交新布局申请号及申请文件。参赛团队现场讲解该分析评议报告,该报告影响法律层面及布局层面评分。
三是点评互动。由评委和观众与参赛队伍进行互动交流,并由评委进行现场点评打分。
根据最终评委打分成绩,初创组、成长组、设计组各选取50个左右的优秀项目(湾高赛分组五十强)进入决赛。




(四)决赛(2021年10月一11月佛山市)
本阶段采取项目现场路演、答辩环节、评委打分和资产评估沟通答辩四个环节,其中:
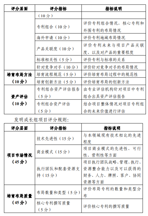
一是项目略演。重点包括:通过现场展示和讲解的方式,对项目的技术先进性、商业规模及执行团队和配套资源支持进行阐述,并针对企业发展战略重点论述在大赛期间进行的高价值专利培育和布局的思路、方法,布局的专利数量、类型和质量,项目海外布局申请、产品关联度、标准相关性、针对竞争对手情况,以及培育流程规范和培育创新方法,并根据需要提交新布局专利申请号及申请文件。
二是答辩环节。由评审专家对路演项目中的技术、市场、战略、专利培育与布局等内容进行提问,路演项目的参赛主体进行答辩。
三是评委打分环节。由评委对项目进行点评、提出指导建议并进行打分。
四是专利组合资产评估。由大赛执委会统一组织对所有分组五十强项目进行专利组合资产评估,由国内知名评估机构共同出具评估报告。评委现场打分后,项目需参与资产评估沟通答辩会,并由评估机构打分。最终根据现场打分情况及专家组合议后决定优胜名次。




七、奖项设置
(一)本届大赛决赛设金奖和优秀奖共35项,奖金总额400万元。具体奖项设置如下:
金奖15项:按初创组、成长组、设计组分成3组,每组5项,奖金20万元/项。金奖奖金合计300万元。
优秀奖20项:按初创组、成长组、设计组分成3组,初创组、成长组各7项,设计组6项,奖金5万元/项。优秀奖奖金合计100万元。
除奖金外,以上奖项将同时获得奖杯及获奖证书。
( 二)同一参赛组别内同一参赛主体(企业、个人、高校或科研院所,包含其全资及控股子公司)不可重复获得决赛奖项。奖项将根据成绩排名去重录取。
(三)大赛分组百强、分组五十强获奖项目将获得该奖项牌匾及获奖证书。
八、成果运用
(一)参赛项目根据实际情况享受主办地佛山市人民政府有关创新创业、成果转化、招商引资、知识产权等新引进项目落地优惠政策。鼓励支持各地市积极出台政策,吸引优秀湾高赛项目落地。
(二)对于决赛获奖的广东省内项目,其核心专利可由各地市知识产权局推荐参评广东专利奖,不占推荐名额。
(三)对广东省内获奖项目,若开展知识产权质押融资和知识产权证券化的,由相关市知识产权局积极予以支持,提供便利化服务。
(四)对于大赛获奖的项目,参赛主体可以在其专利产品上标注湾高赛名称、LOGO及包含届次在内的规范奖项名称。
九、媒体宣传
大赛将通过电视台、互联网新媒体(湾高赛官网、华发七弦琴国家知识产权运营公共服务平台、人民网、中国知识产权资讯网、IPRdaily 等)、报纸期刊(经济日报、中新社、南方日报、珠海特区报、羊城晚报、南方都市报、澳门日报、香港商报、中国知识产权报等)、路牌和户外LED等,在大赛的各个环节进行宣传。
本届大赛将于初赛期间同步安排了网络投票环节。同时将延续组织开展“我为湾高赛代言”活动,邀请国内外知名知识产权人士、高校教授、技术专家、企业家、投融资机构人士等担任湾高赛代言人,连续推出代言人海报为湾高赛强势助威,并制作代言人合集。
赛后将组织相关媒体对决赛获奖项目进行重点宣传,在2021年粤港澳大湾区知识产权交易博览会上设置专区进行项目路演及展示。