2022年广东省重点实验室考核评估
各省直有关单位,各地级以上市科技局(委),各有关高校、科研院所、企业:
为加强广东省重点实验室运行管理,提升建设质量水平,根据《广东省重点实验室管理办法》有关规定,近期将组织开展省重点实验室考核评估工作,现将有关事项通知如下。
一、考评对象
截至2022年6月30日前,处于运行期的350家省重点实验室。
二、考评内容
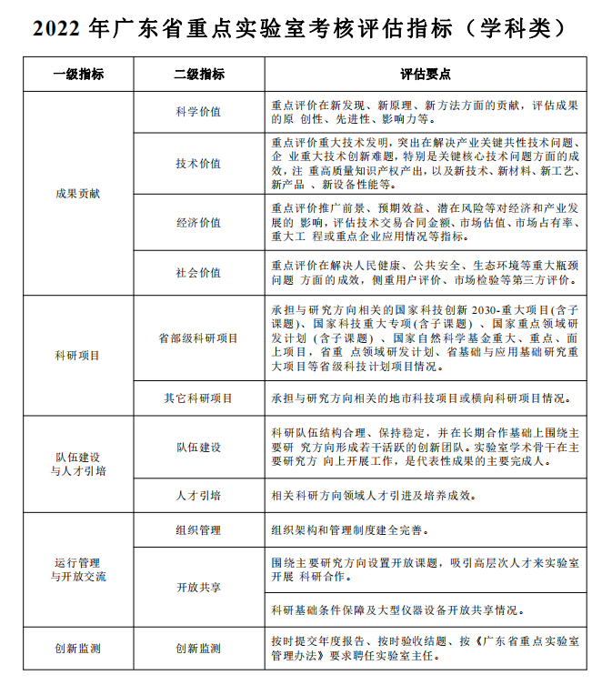
省重点实验室在成果贡献、科研项目、人才队伍、管理运行、开放共享等方面的建设成效,时间为2019年1月1日~2021年12月31日之间,主要考核评估指标:


三、考评结果及运用
考评结果分为优秀、良好、合格、基本合格和不合格5个等级。考评优秀、良好的实验室,继续保留在省重点实验室序列并予一定数额的运行经费资助;考评合格的实验室,继续保留在省重点实验室序列;考评基本合格的实验室,限期1年整改;考评不合格的实验室,将予以撤销。
省科技厅
2022年9月22日