为落实国家关于发展氢能产业的决策部署,充分发挥氢能在现代能源体系建设、用能终端绿色低碳转型中的载体作用,加快建立氢能制、储、输、用标准体系,发挥标准对氢能产业发展的支撑和引领作用,制定本指南。
一、总体要求
(一)指导思想
坚持以习近平新时代中国特色社会主义思想为指导,全面贯彻落实党的二十大精神,立足新发展阶段、贯彻新发展理念、构建新发展格局,按照《氢能产业发展中长期规划(2021-2035年)》《国家标准化发展纲要》《“十四五"推动高质量发展的国家标准体系建设规划》的部署要求,充分发挥标准的基础性、战略性、引领性作用,加强氢能标准化工作顶层设计,加快关键标准制修订,强化标准实施应用,统筹推进国内国际氢能标准化工作,夺实氢能质量安全基础保障体系,切实发挥好标准对氢能产业的支撑和引领作用。
(二)基本原则
统筹协调,多元参与。建立健全氢能制、储、输、用标准体系,统筹推进各类标准的制定与实施。广泛联合产学研用各方共同参与标准的制定,增加标准有效供给。需求导向,有序推动。基于氢能产业链各环节的技术特点和发展需求,加快推动氢能全产业链关键技术、产品、装备、检验检测、安全与管理等标准的制定,有序推进氢能产业标准体系建设。创新发展,强化实施。坚持推动科技创新与标准化工作协同发展,适时将科技创新成果转化为标准,创新标准实施方式和监督机制,充分发挥标准对氢能产业发展的引领作用。
(三)发展目标
到2025年,支撑氢能制、储、输、用全链条发展的标准体系基本建立,制修订30项以上氢能国家标准和行业标准。重点加快制修订氢品质检测、氢安全、可再生能源水电解制氢、高压储氢容器、车载储氢气瓶、氢液化装备、液氢容器、氢能管道、加氢站、加注协议、燃料电池、燃料电池汽车等方面的标准,打通氢能产业链上下游关键环节。鼓励产学研用各方参与标准制定,支持有条件的社会团体制订发布团体标准,增加标准有效供给。同时,深度参与ISO、IEC国际标准化工作,积极提出氢能领域国际标准提案,逐步提高我国氢能国际标准化影响力。
二、建设思路
(一)标准体系结构
氢能产业标准体系以基础与安全标准为基础,支撑氢制备、储存和输运、加注、应用全产业链关键技术标准。基础与安全标准包括:术语、图形符号、氢能综合评价、氢品质、通用件、氢安全通用要求等六大类,基础与安全标准位于氢能产业标准体系结构图顶层,是氢能供应与氢能应用标准的基础支撑。氢制备标准、氢储存和输运标准、氢加注标准构成了氢能供应标准,是氢能应用标准的基础保障。氢能应用标准位于氢能产业标准体系结构图的最底层,面向行业应用具体需求。氢能产业标准体系结构图见图1。

(二)标准体系框架
氢能产业标准体系框架由基础与安全、氢制备、氢储存和输运、氢加注、氧能应用五个部分组成,见图2。本标准体系根据氢能产业发展需要进行动态调整。

三、建设内容
(一)基础与安全标准
基础与安全标准主要对氢能基础共性和安全通用要求进行规定,包括:术语、图形符号、氢能综合评价、氢品质、通用件氢安全通用要求等部分,见图3。

1.1术语标准。用于统一氢能概念、技术、应用等,为其他各部分标准的制定提供支撑,包括:氢能术语、燃料电池术语、燃料电池汽车术语等标准。
1.2图形符号标准。用于统一氢能相关符号、编码、标志、标识等,包括:废燃料电池分类及代码等标准。
1.3氢能综合评价标准。针对氢能设备与系统的能耗与能效、用水定额、环境影响、技术经济性等方面,统一评价方法和评价指标。包括:水电解制氢系统能效限定值及能效等级、水电解制氢用水定额、加氢站能耗评价、氢能碳排放评价等标准。
1.4氢品质标准。针对不同氢能应用场景,统一氢气和液氢纯度要求、氢中杂质组分的分析检测方法。包括:质子交换膜燃料电池汽车用氢气和液氢、固定式固体氧化物燃料电池发电用氢气、掺氢天然气、氢气和液氢取样方法、氢中痕量硫检测方法、氢中颗粒物检测方法等标准。
1.5通用件标准。统一氢相关的通用设备、仪器仪表等,包括:氢气阀门、液氢阀门、压力传感器、温度传感器、流量计、阻火器等标准。
1.66氢安全通用要求标准。统一氢安全通用要求,包括:氢安全基本要求、临氢材料、氢密封、安全风险评估、安全报警、泄漏检测、防爆抑爆、个人防护、自动关断设备、安全泄放、应急措施等标准。
(二)氢制备标准
氢制备标准主要对不同制氢技术进行规范,包括:氢分离与提纯、水电解制氢、光解水制氢等部分,见图4。

2.1氢分离与提纯标准。针对工业副产氢、水电解制氢等不同制氢技术,统一变压吸附、变温吸附、膜分离等氢分离与提纯要求,包括:变压吸附提纯氢系统技术要求和安全要求、变温吸附提纯氢系统技术要求和安全要求、膜分离提纯氢系统技术要求和安全要求等标准。
2.2水电解制氢标准。重点针对可再生能源水电解制氢应用发展需求,统一技术、设备、系统、安全、测试方法等,包括:
电极测试方法、催化剂测试方法、膜测试方法、碱性电解槽、PEM电解槽、水电解制氢系统技术要求、水电解制氢系统安全要求等标准。
2.1光解水制氢标准。针对光解水制氢技术、评价与应用,统一催化剂材料、系统性能评价方法等,包括:光解水制氢性能评价、测试方法等标准。
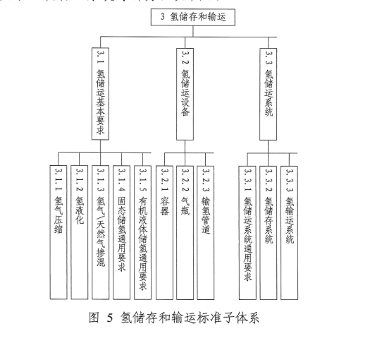
(三)氢储存和输运标准
氢储存和输运标准主要对高压气氢储存和输运、液氢储存和输运、固态储运氢、有机液体储运氢等进行规范,包括:氢储运基本要求、设备、系统等部分,见图5。

3.1氢储运基本要求标准。针对不同储运氢技术,统一氢气压缩、氢液化、氢气与天然气掺混、固态储氢、有机液体储氢等基本要求,包括:氢气压缩机、氢膨胀机、氢气/天然气掺混设备与系统、固态储氢材料等标准。
3.2氢储运设备标准。针对氢储存和运输用特种设备,统一容器、气瓶、管道等,包括:车用压缩氢气铝内胆碳纤维全缠绕气瓶、车用压缩氢气塑料内胆碳纤维全缠绕气瓶、液氢容器、车用压缩氢气铝内胆碳纤维全缠绕瓶式集装箱、输氢管道等。
3.3氢储运系统标准。针对氢储存和输运系统,统一氢储存和输运系统技术要求、安全要求等,包括:氢气储存输送系统通用要求、液氢贮存和运输技术要求等标准。
(四)氢加注标准
氢加注标准主要对加氢站设备、技术、系统、运营管理、安全管理等进行规范,包括:加氢站设备、系统、管理等部分,见图6。

4.1加氢站设备标准。针对加氢站主要设备,统一技术要求、测试方法等,包括:卸气柱、加氢站用氢气压缩机、加氢站用储氢容器、氢气换热器、液氢泵、液氢汽化器、加氢站用阀门、加氢机、加注协议等标准。
4.2加氢站系统标准。针对加氢站系统,统一技术要求等,包括:加氢站系统通用要求、加氢站技术规范、加油加气加氢站技术规范等标准。
4.3加氢站管理标准。针对加氢站的运营管理,统一加氢站运行、安全等要求,包括:加氢设施安全运行管理规程、加氢站安全事故应急预案编制导则等标准。
(五)氢能应用标准
氢能应用标准主要对不同行业氢能应用进行规定,包括:氢能应用基础以及交通、储能、发电、工业等领域的氢能应用,见图7。

5.1氢能应用基础标准。针对气能应用,设备与零部件的技术要求、测试方法等,包括:燃料电池催化剂、膜电极、双极板、模块、电堆、氢内燃机、氢气锅炉、氢燃气轮机等标准。
5.2交通领域氢能应用标准。针对氢能在交通领域的应用,统一车辆、船舶、航空器的技术要求、试验与检验、安全要求等,包括:燃料电池汽车、氢能船舶、氢能航空器等标准。
5.3氢储能标准。针对氢储能应用,统一氢储能系统技术要求、测试方法、安全要求等,包括:氢储能系统技术要求、氢储能系统安全要求、氢储能系统接入电网测试规范等标准。
5.4氢能发电标准。针对氢能发电应用,统一不同场景下燃料电池发电系统的技术要求、试验与检验、安装要求、安全要求等,包括:通信基站、数据中心、铁路通信站点、电网变电站用燃料电池备用电源,社区、园区、矿区、港口的燃料电池热电联供系统,燃料电池分布式发电系统,便携式/微型燃料电池发电系统等标准。
5.55工业领域氢能应用标准。针对氢能在钢铁、合成氨、甲醇、炼化、煤制油等工业领域的应用,统一以氢为能源或原料的新技术、新工艺、新方法、安全等要求,包括:氢冶金等标准。
四、重点任务
(一)加快制修订氢能全产业链关键技术标准协同推进技术创新、标准研制、产业发展,以标准促进技术创新成果转化。充分调动产学研用各方的积极性,按照标准制修订工作程序,加快制定一批氢安全、可再生能源水电解制氢、高压储运氢设备、氢液化、液氢储运设备、输氢管道、加氢站设备、燃料电池系统及其零部件、燃料电池汽车等方面的标准。

(二)积极提升氢能国际标准化水平提高企业、研究机构、高等院校的国际标准化能力,鼓励参与氢能国际标准化工作,将我国氢能领域先进技术和应用经验转化成国际标准。

五、组织实施
(一)加强统筹协调。在国家标准化管理委员会、国家发展和改革委员会、工业和信息化部、生态环境部、应急管理部、国家能源局的指导下,加强氢能产业标准体系的规划和建设,强化相关技术委员会的沟通和联络,保证标准的协调性、一致性。
(二)加快标准研制。紧密围绕氢能产业发展需求,充分调动产学研用各方力量,加快制修订产业链各环节的标准,增加标准有效供给。探索形成氢能领域企业标准、团体标准、行业标准、国家标准、国际标准协同发展新模式
(三)强化标准实施。积极发挥各级主管部门、行业协会标准化技术委员会、技术标准创新基地的作用,利用广播、电视、报刊、互联网等媒体,加强标准体系和重要标准的宣贯和培训,引导产业链上下游企业积极实施应用标准,充分发挥标准的规范和引领作用。
(四)加强国际合作。积极参与国际标准化组织(ISO)国际电工委员会(IEC)等的国际标准化活动,持续提升国际标准化能力,参与制定氢能领域国际标准。

